涉拒执罪等刑案

拒不执行判决、裁定罪是指,对人民法院的判决、裁定有能力执行而拒不执行,情节严重的,处三年以下有期徒刑、拘役或者罚金;情节特别严重的,处三年以上七年以下有期徒刑,并处罚金。

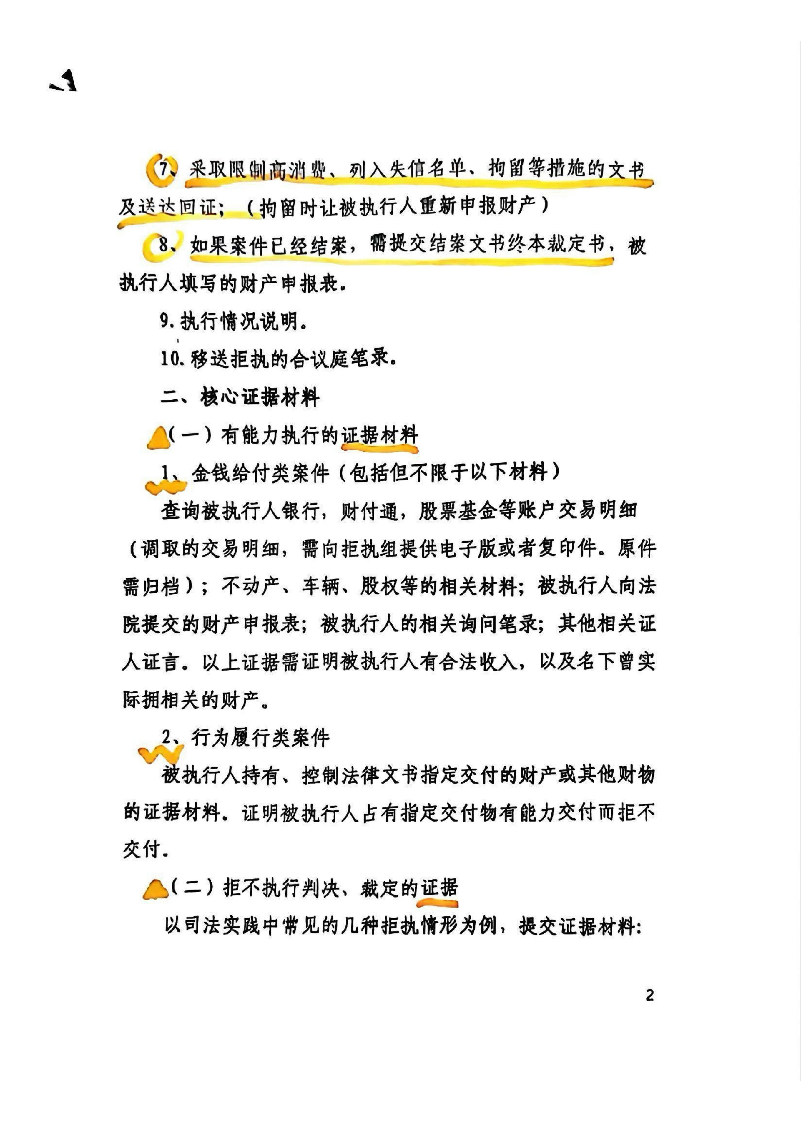
郑州市金水区人民法院移送拒执案件材料清单

点击复制标题网址

——温馨提示——

已复制到剪贴板,可粘贴到下一处。


时间:   查看:1813

编者按:

郑州市金水区人民法院移送拒执案件材料清单